Instance Verification Kit (IVK)

mutex lock @ [32721+32+/linux-3.19-rc1/drivers/net/ethernet/broadcom/bnx2x/bnx2x_cmn.c]
Instance Signature: phy_mutex

The Matching Pair Graph:


Function Name
Control Flow Graph (CFG)
Events Flow Graph (EFG)
Source Correspondence
bnx2x__common_init_phy [193259+22+/linux-3.19-rc1/drivers/net/ethernet/broadcom/bnx2x/bnx2x_main.c]
bnx2x__link_reset [67174+17+/linux-3.19-rc1/drivers/net/ethernet/broadcom/bnx2x/bnx2x_main.c]
bnx2x__link_status_update [73913+25+/linux-3.19-rc1/drivers/net/ethernet/broadcom/bnx2x/bnx2x_main.c]
bnx2x_acquire_phy_lock [32677+22+/linux-3.19-rc1/drivers/net/ethernet/broadcom/bnx2x/bnx2x_cmn.c]
bnx2x_attn_int_asserted [110833+23+/linux-3.19-rc1/drivers/net/ethernet/broadcom/bnx2x/bnx2x_main.c]
bnx2x_attn_int_deasserted0 [115168+26+/linux-3.19-rc1/drivers/net/ethernet/broadcom/bnx2x/bnx2x_main.c]
bnx2x_attn_int_deasserted3 [117972+26+/linux-3.19-rc1/drivers/net/ethernet/broadcom/bnx2x/bnx2x_main.c]
bnx2x_dcbx_set_params [20800+21+/linux-3.19-rc1/drivers/net/ethernet/broadcom/bnx2x/bnx2x_dcb.c]
bnx2x_force_link_reset [67422+22+/linux-3.19-rc1/drivers/net/ethernet/broadcom/bnx2x/bnx2x_main.c]
bnx2x_get_module_eeprom [41630+23+/linux-3.19-rc1/drivers/net/ethernet/broadcom/bnx2x/bnx2x_ethtool.c]
bnx2x_get_module_info [43436+21+/linux-3.19-rc1/drivers/net/ethernet/broadcom/bnx2x/bnx2x_ethtool.c]
bnx2x_handle_afex_cmd [77714+21+/linux-3.19-rc1/drivers/net/ethernet/broadcom/bnx2x/bnx2x_main.c]
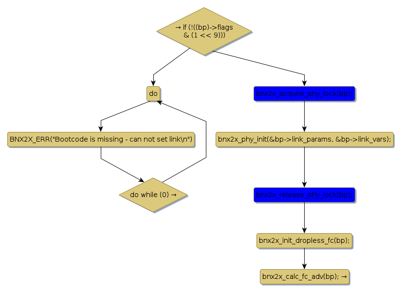
bnx2x_initial_phy_init [65590+22+/linux-3.19-rc1/drivers/net/ethernet/broadcom/bnx2x/bnx2x_main.c]
bnx2x_link_report [34955+17+/linux-3.19-rc1/drivers/net/ethernet/broadcom/bnx2x/bnx2x_cmn.c]
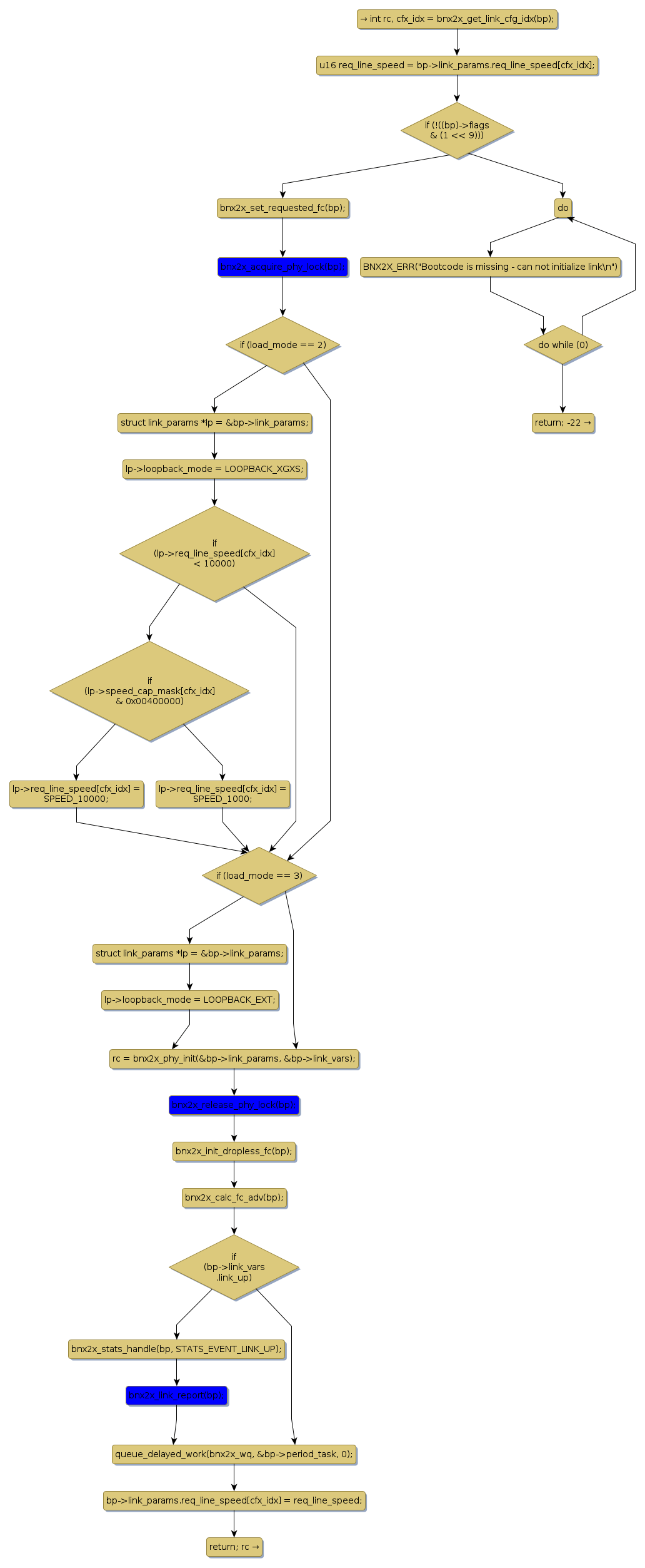
bnx2x_link_set [66868+14+/linux-3.19-rc1/drivers/net/ethernet/broadcom/bnx2x/bnx2x_main.c]
bnx2x_link_test [67585+15+/linux-3.19-rc1/drivers/net/ethernet/broadcom/bnx2x/bnx2x_main.c]
bnx2x_mdio_read [348388+15+/linux-3.19-rc1/drivers/net/ethernet/broadcom/bnx2x/bnx2x_main.c]
bnx2x_mdio_write [349024+16+/linux-3.19-rc1/drivers/net/ethernet/broadcom/bnx2x/bnx2x_main.c]
bnx2x_period_task [282855+17+/linux-3.19-rc1/drivers/net/ethernet/broadcom/bnx2x/bnx2x_main.c]
bnx2x_pfc_clear [3507+15+/linux-3.19-rc1/drivers/net/ethernet/broadcom/bnx2x/bnx2x_dcb.c]
bnx2x_pfc_set [2259+13+/linux-3.19-rc1/drivers/net/ethernet/broadcom/bnx2x/bnx2x_dcb.c]
bnx2x_pfc_set_pfc [12523+17+/linux-3.19-rc1/drivers/net/ethernet/broadcom/bnx2x/bnx2x_dcb.c]
bnx2x_release_phy_lock [32814+22+/linux-3.19-rc1/drivers/net/ethernet/broadcom/bnx2x/bnx2x_cmn.c]
bnx2x_set_eeprom [49010+16+/linux-3.19-rc1/drivers/net/ethernet/broadcom/bnx2x/bnx2x_ethtool.c]
bnx2x_set_phys_id [87538+17+/linux-3.19-rc1/drivers/net/ethernet/broadcom/bnx2x/bnx2x_ethtool.c]
bnx2x_test_loopback [73938+19+/linux-3.19-rc1/drivers/net/ethernet/broadcom/bnx2x/bnx2x_ethtool.c]